今天起,这12类产品正式纳入“中国RoHS”管理
2018年3月15日中华人民共和国工业和信息化部发布了《电器电子产品有害物质限制使用达标管理目录(***批)》和《达标管理目录限用物质应用例外清单》,并将于2019年3月15日正式施行。纳入目录的产品,铅、汞、镉、六价铬、多溴联苯和多溴二苯醚的含量应该符合电器电子产品有害物质限制使用限量要求等相关标准,并纳入电器电子产品有害物质限制使用合格评定制度管理范围。

2016 年1 月21 日,中华人民共和国工业和信息化部等八部门公布了“中国RoHS”《电器电子产品有害物质限制使用管理办法》。《管理办法》规定:纳入达标管理目录的电器电子产品,应当符合电器电子产品有害物质限制使用限量要求。
为贯彻落实《电器电子产品有害物质限制使用管理办法》,2018年3月15日中华人民共和国工业和信息化部发布了《电器电子产品有害物质限制使用达标管理目录(***批)》和《达标管理目录限用物质应用例外清单》,并将于2019年3月15日正式施行。纳入目录的产品,铅、汞、镉、六价铬、多溴联苯和多溴二苯醚的含量应该符合电器电子产品有害物质限制使用限量要求等相关标准,并纳入电器电子产品有害物质限制使用合格评定制度管理范围。列入《达标管理目录限用物质应用例外清单》的可暂不按本要求执行。
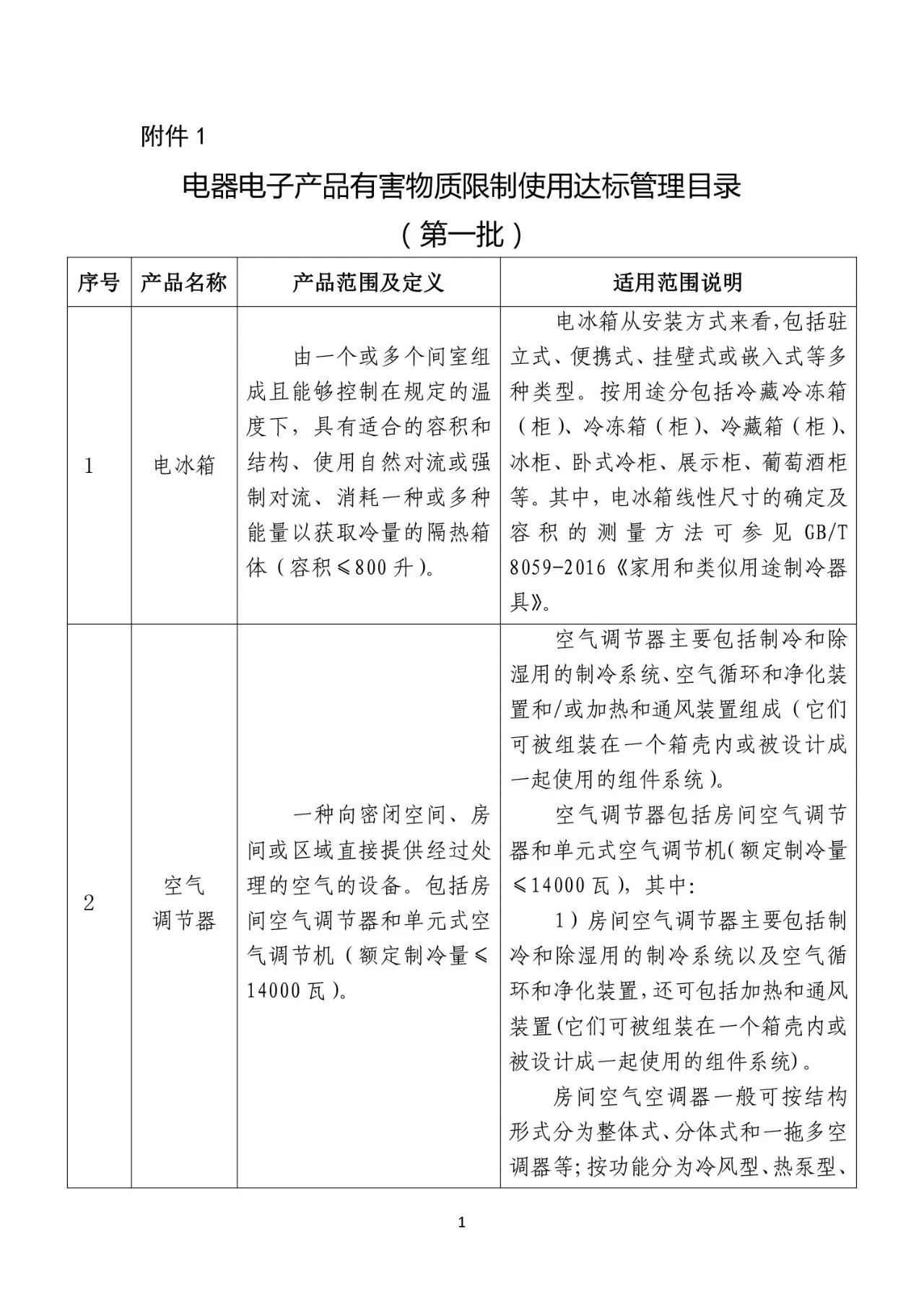
首批达标管理目录包括以下12类电器电子产品:
1. 电冰箱
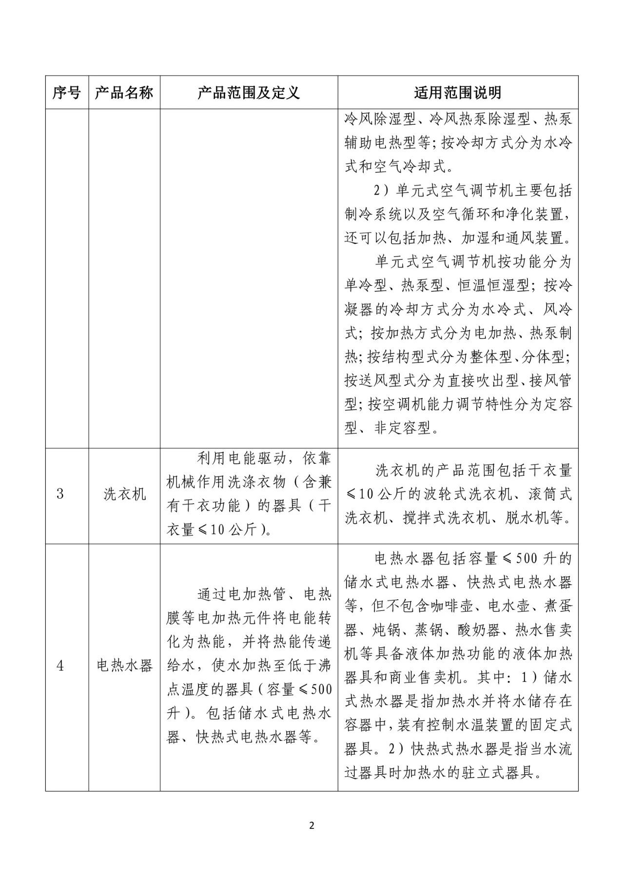
2.空气调节器
3.洗衣机
4.电热水器
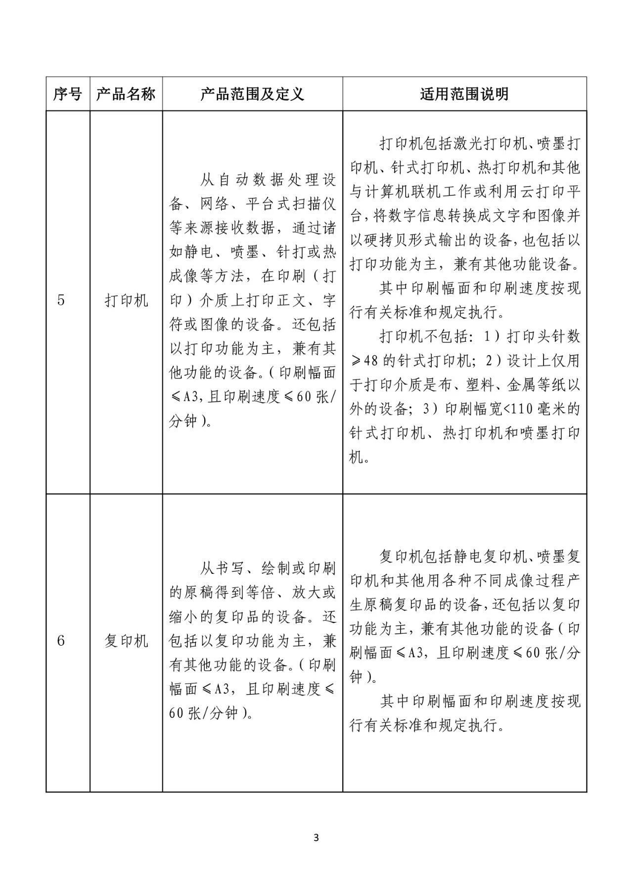
5.打印机
6.复印机
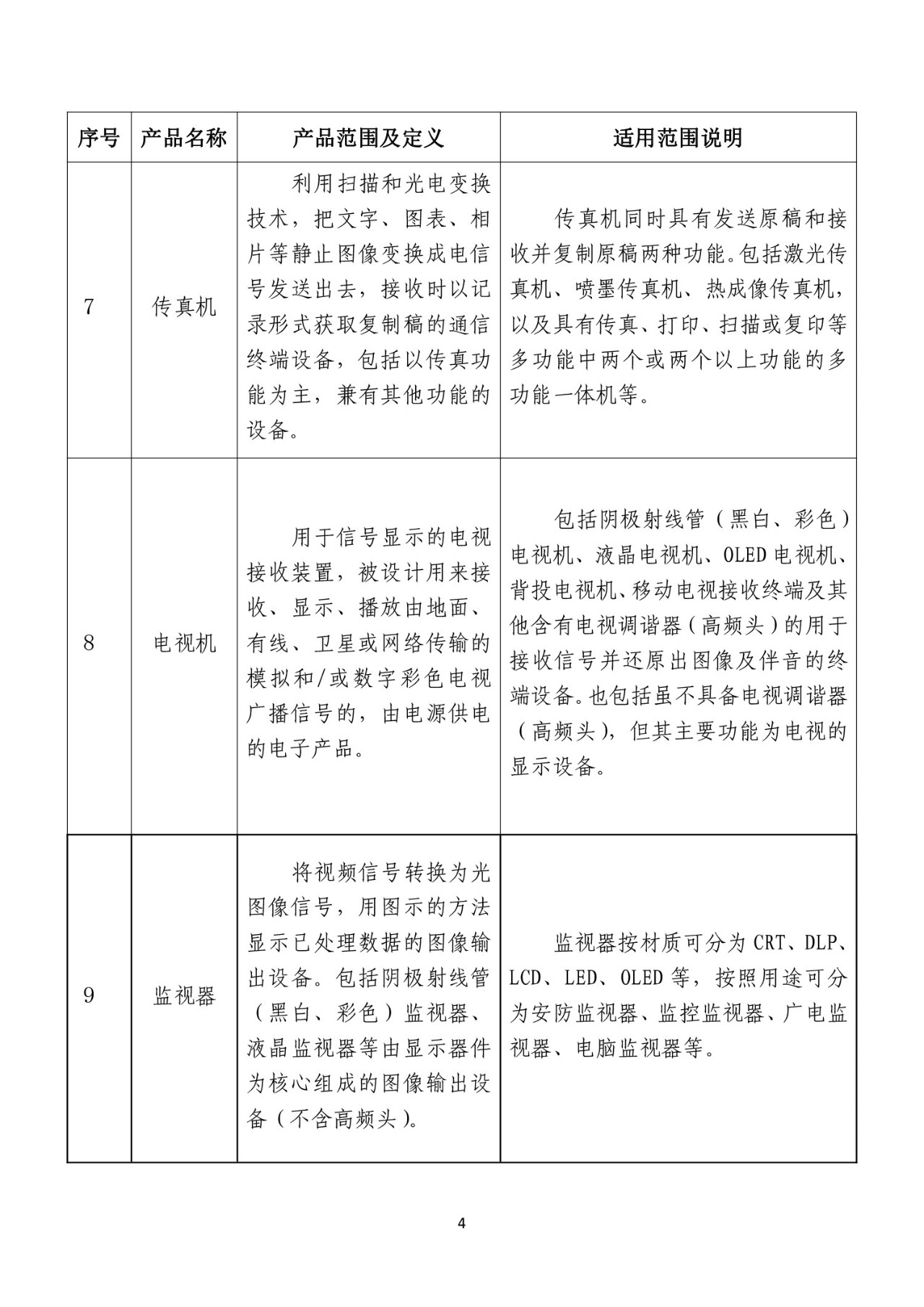
7.传真机
8.电视机
9.监视器
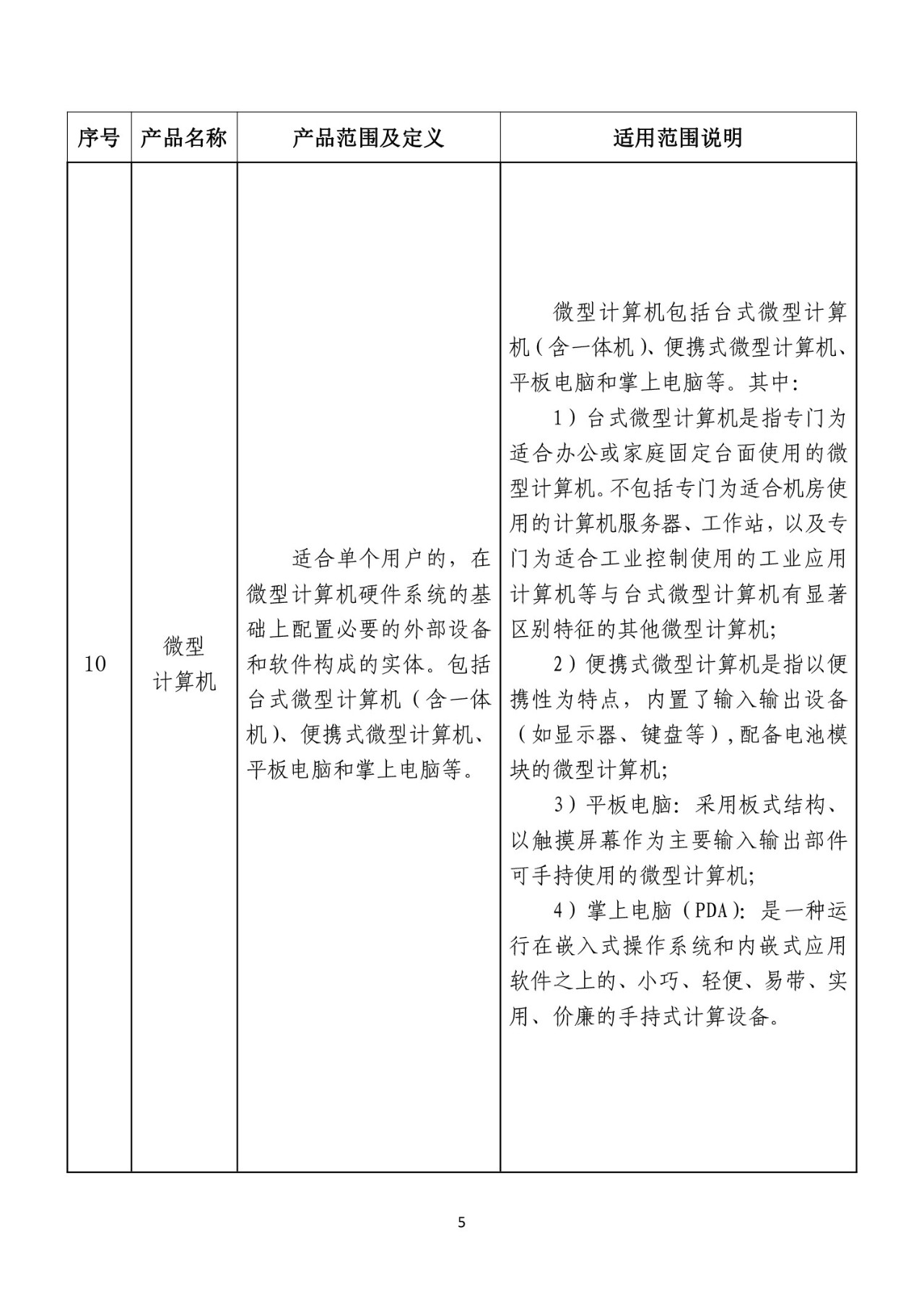
10.微型计算机
11.移动通信手持机
12.电话单机
详情如下:
电器电子产品有害物质限制使用达标管理目录(***批)












