沙特重磅消息,关于能效标签及IECEE
标准SASO 2870:2018为原标准SASO 2870:2015的更新版,主要更新和强调能效标贴部分,海关强制日期为2019年4月1日,如下图:
海关强制执行时间为2019年4月1日。
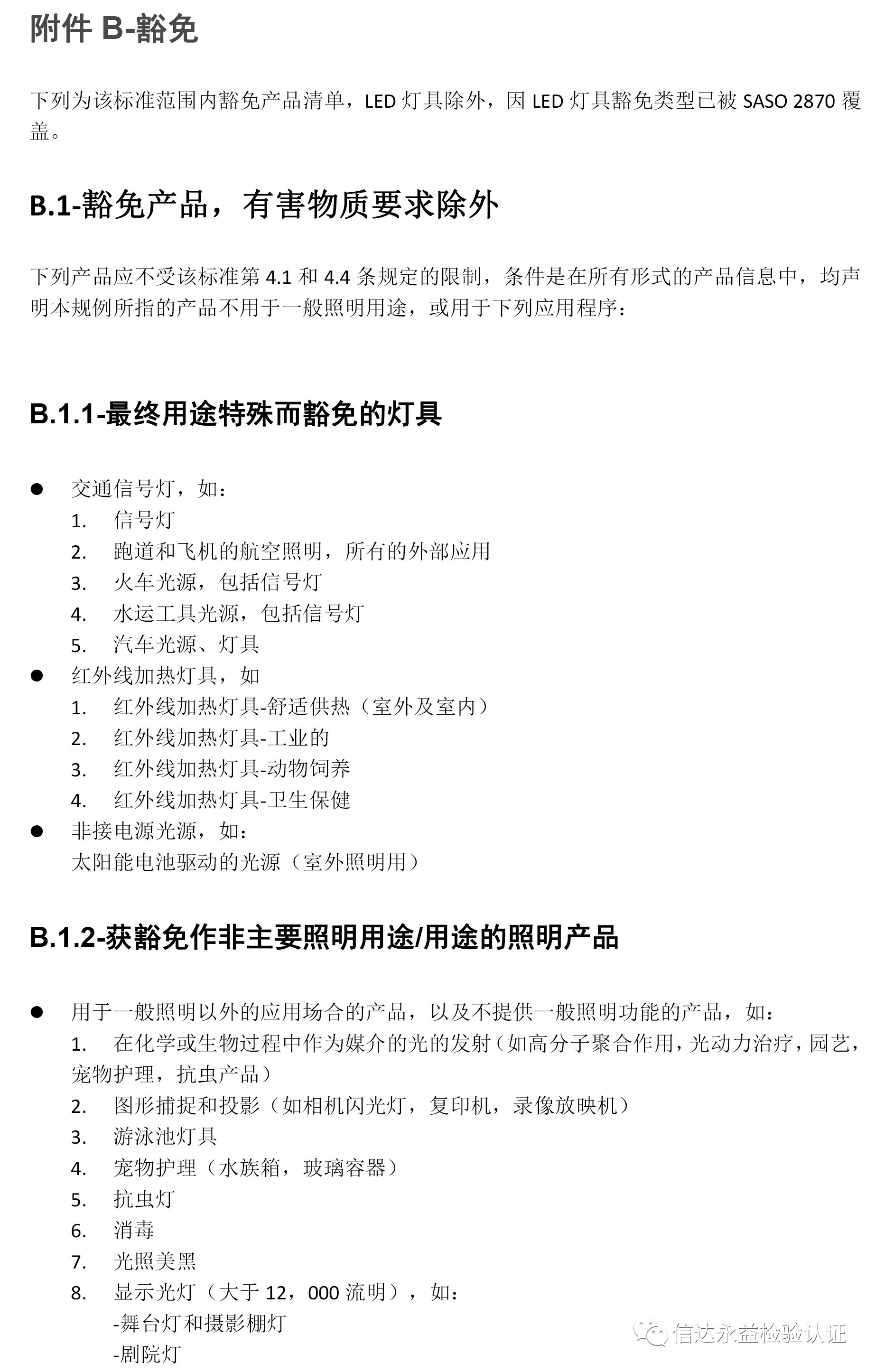
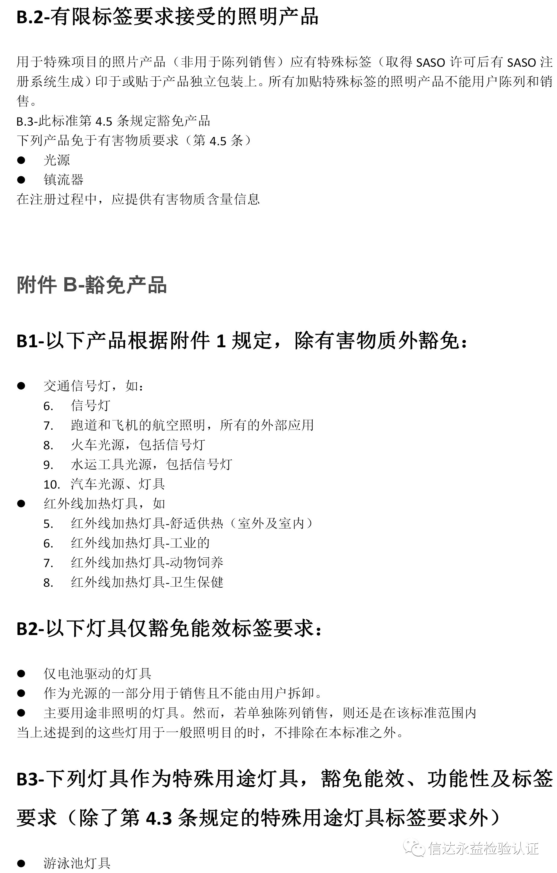
下面附上豁免名单,可收藏参考哦




标准SASO 2870:2018为原标准SASO 2870:2015的更新版,主要更新和强调能效标贴部分,海关强制日期为2019年4月1日,如下图:
海关强制执行时间为2019年4月1日。
下面附上豁免名单,可收藏参考哦




